國家科學及技術委員會推動科技發展計畫研究機構能效評估新制,惟未配合修正相關作業規範,審計部促請改善,已完成檢討修訂
國家科學及技術委員會(下稱國科會)為有效評估研究機構執行科技發展計畫成效,推動研究機構能效評估新制,重新檢討調整評估機制,經審計部查核發現,該會未配合新制修正行政院所屬各機關及研究機構科技發展績效評估注意事項相關規範,經函請國科會檢討改善,已完成檢討修訂,完備評估作業機制。
審計部指出,國科會鑑於政府每年近4成科技發展計畫經費由研究機構執行,為有效評估其資源投入績效,確保科技資源合理分配,每年依行政院所屬各機關及研究機構科技發展績效評估注意事項,辦理研究機構能效評估作業。
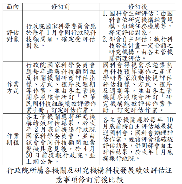
然而,審計部查核發現,國科會雖自113年度推動研究機構能效評估新制,將評估機制分為國科會主辦評估及部會自主評估作業,重新調整評估對象、作業方式及期程等,惟截至114年底止,尚未配合新制修正行政院所屬各機關及研究機構科技發展績效評估注意事項相關規範,審計部遂於115年1月29日函請國科會督促檢討改善,以確保相關規範符合實務運作之需。
審計部表示,經追蹤改善情形,國科會已完成修訂作業,並修正規範名稱為行政院所屬各機關辦理研究機構能效評估作業注意事項,於115年2月13日函知相關部會落實辦理,有利各部會掌握及提升研究機構研發能量與績效。
審計部指出,國科會鑑於政府每年近4成科技發展計畫經費由研究機構執行,為有效評估其資源投入績效,確保科技資源合理分配,每年依行政院所屬各機關及研究機構科技發展績效評估注意事項,辦理研究機構能效評估作業。
然而,審計部查核發現,國科會雖自113年度推動研究機構能效評估新制,將評估機制分為國科會主辦評估及部會自主評估作業,重新調整評估對象、作業方式及期程等,惟截至114年底止,尚未配合新制修正行政院所屬各機關及研究機構科技發展績效評估注意事項相關規範,審計部遂於115年1月29日函請國科會督促檢討改善,以確保相關規範符合實務運作之需。
審計部表示,經追蹤改善情形,國科會已完成修訂作業,並修正規範名稱為行政院所屬各機關辦理研究機構能效評估作業注意事項,於115年2月13日函知相關部會落實辦理,有利各部會掌握及提升研究機構研發能量與績效。
發布單位:
審計部第六廳(發布日期:2026-04-24)
被審核機關:
國家科學及技術委員會
施政主題細項:
科學技術


