花蓮縣政府尚未訂定註銷應收款項相關規範,審計機關促請改善,已訂定施行,健全法制作業
花蓮縣政府(下稱縣府)辦理縣府及所屬各機關學校註銷各項債權情形,經審計部臺灣省花蓮縣審計室查核發現,縣府尚未訂定相關規範供作遵循,經函請研謀改善,已訂定並施行,俾利各機關參照辦理,健全法制作業。
審計室指出,按中央政府各機關註銷應收款項、存貨及存出保證金會計事務處理作業規定,其適用主體係中央機關,地方政府於適用上並無準用之相關規範。
然而,審計室於114年5月查核發現,全國22個市縣政府中已有18個就註銷應收款項訂有相關規範,劃一處理作業規定,惟縣府尚未訂定相關規範供所屬各機關學校註銷經管之各項債權遵循,未能強化財務會計處理之法制化與一致性,審計室遂於114年5月函請比照中央及多數市縣政府作法檢討改善。
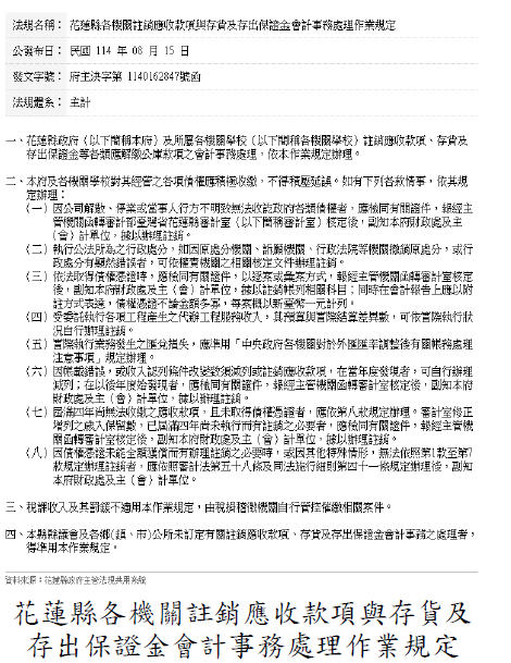
審計室表示,經追蹤改善情形,縣府已於114年8月訂定「花蓮縣各機關註銷應收款項與存貨及存出保證金會計事務處理作業規定」,供各機關於辦理註銷應收款項、存貨及存出保證金會計事務之處理有法可循,確保財務帳列之嚴謹與一致。
審計室指出,按中央政府各機關註銷應收款項、存貨及存出保證金會計事務處理作業規定,其適用主體係中央機關,地方政府於適用上並無準用之相關規範。
然而,審計室於114年5月查核發現,全國22個市縣政府中已有18個就註銷應收款項訂有相關規範,劃一處理作業規定,惟縣府尚未訂定相關規範供所屬各機關學校註銷經管之各項債權遵循,未能強化財務會計處理之法制化與一致性,審計室遂於114年5月函請比照中央及多數市縣政府作法檢討改善。
審計室表示,經追蹤改善情形,縣府已於114年8月訂定「花蓮縣各機關註銷應收款項與存貨及存出保證金會計事務處理作業規定」,供各機關於辦理註銷應收款項、存貨及存出保證金會計事務之處理有法可循,確保財務帳列之嚴謹與一致。
發布單位:
花蓮縣審計室(發布日期:2026-04-14)
被審核機關:
花蓮縣政府
施政主題細項:
行政管理


