苗栗縣竹南鎮公所受贈物資作業未盡周延,審計機關促請改善,已訂定作業計畫,周延受贈物資作業程序
苗栗縣竹南鎮公所(下稱竹南鎮公所)為因應重大天然災害發生時,救災物資之統籌調節,於平時均備有睡袋、帳篷及儲備糧食等,並於災害發生時接受外界捐贈物資,經審計部臺灣省苗栗縣審計室查核發現,受贈物資尚未訂定相關作業規範,經函請研謀改善,已訂定苗栗縣竹南鎮公所接受各界捐贈救災物資作業計畫,周延受贈物資作業程序,俾利救災物資統籌調節及運用。
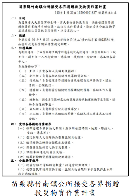
審計室指出,依救災物資調節作業規定,鎮公所應訂定接受各界捐贈物資作業計畫,內容包括任務編組、受理各界捐贈作業程序、物資發放分配與管理程序、儲存地點等。
然而,審計室於114年11月查核發現,竹南鎮公所為因應重大天然災害發生時統籌調節救災物資,雖於平時均備有睡袋等物資,並於災害發生時接受外界捐贈物資,供應災民使用,惟尚未訂定相關作業規範,鑑於災害發生時,大量物資之統籌調節分配,攸關救災作業之遂行,審計室遂於115年1月函請竹南鎮公所檢討改善。
審計室表示,經追蹤改善情形,竹南鎮公所已於115年1月30日訂定苗栗縣竹南鎮公所接受各界捐贈救災物資作業計畫,周延受贈物資作業程序,俾利救災物資統籌調節及運用。
審計室指出,依救災物資調節作業規定,鎮公所應訂定接受各界捐贈物資作業計畫,內容包括任務編組、受理各界捐贈作業程序、物資發放分配與管理程序、儲存地點等。
然而,審計室於114年11月查核發現,竹南鎮公所為因應重大天然災害發生時統籌調節救災物資,雖於平時均備有睡袋等物資,並於災害發生時接受外界捐贈物資,供應災民使用,惟尚未訂定相關作業規範,鑑於災害發生時,大量物資之統籌調節分配,攸關救災作業之遂行,審計室遂於115年1月函請竹南鎮公所檢討改善。
審計室表示,經追蹤改善情形,竹南鎮公所已於115年1月30日訂定苗栗縣竹南鎮公所接受各界捐贈救災物資作業計畫,周延受贈物資作業程序,俾利救災物資統籌調節及運用。
發布單位:
苗栗縣審計室(發布日期:2026-03-30)
被審核機關:
苗栗縣竹南鎮公所
施政主題細項:
民政、行政管理


